Appearance
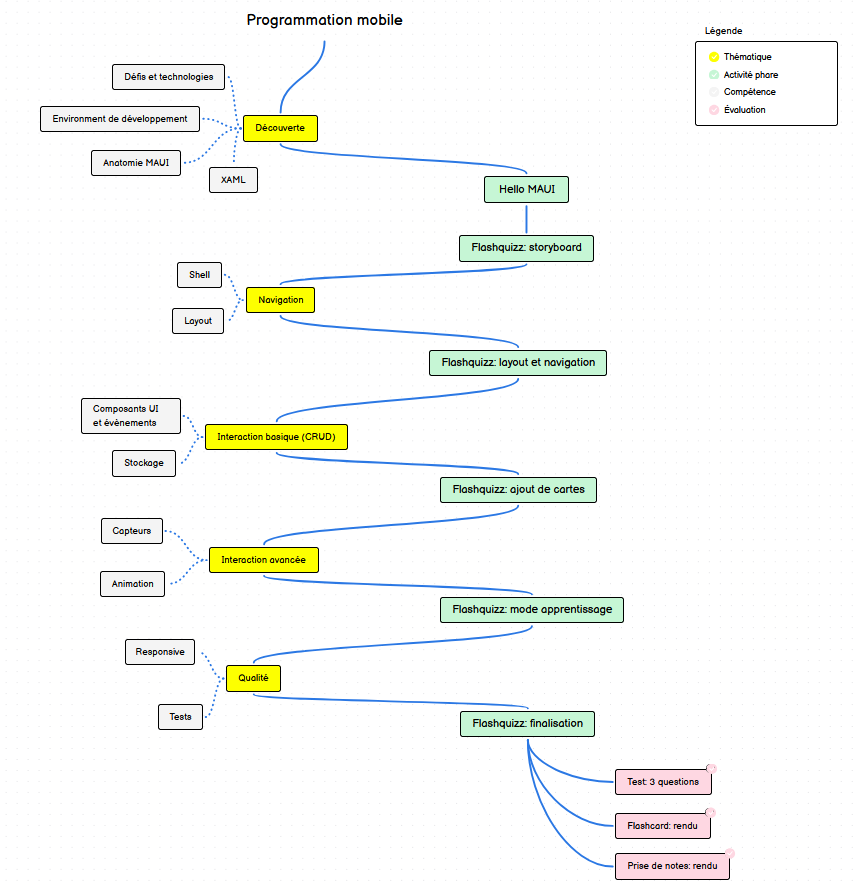
Découvrir la programmation mobile avec MAUI
L’apprentissage au travers d’un projet concret
C# (.NET)
VSCommunity, Figma, Git
https://etml-inf.github.io/c-335-mobile/